お問い合わせ
English
企業情報
企業情報
企業情報
ごあいさつ
会社概要
経営理念
沿革
ネットワーク/アクセス
事業内容
事業内容
事業内容
受託製造
製品情報
半導体材料
表示機能材料
医薬品原料
技術情報
技術情報
技術情報
技術紹介
設備情報
分析機器
実績単位反応一覧
CSR
CSR
CSR
安全衛生方針
品質方針
環境方針
採用情報
採用情報
English
お問い合わせ
News & Topics
TOP
News & Topics
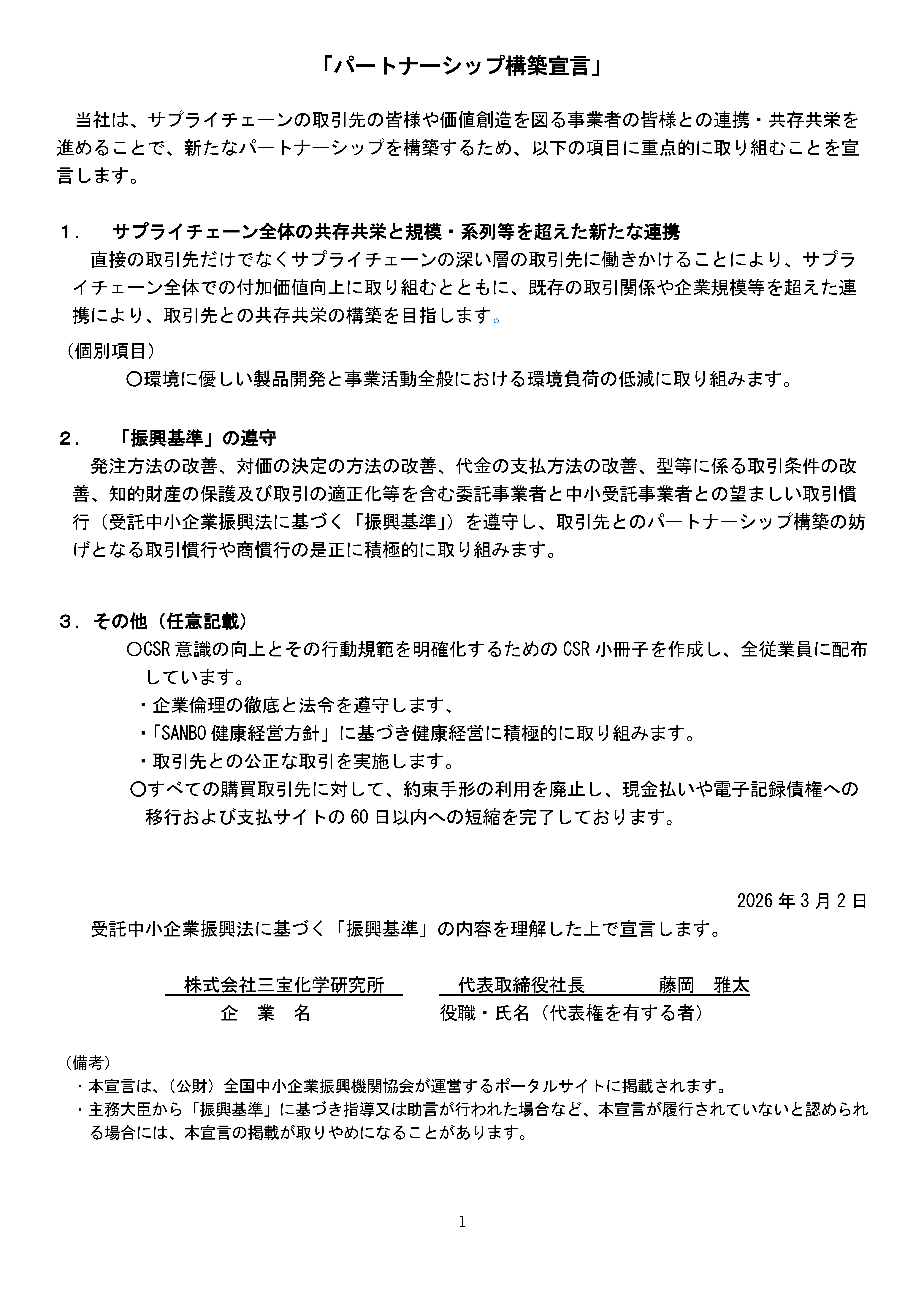
パートナーシップ構築宣言をアップデートしました
パートナーシップ構築宣言をアップデートしました
2026.03.02
株式会社三宝化学研究所
« 前の記事へ
次の記事へ »